欢迎来到:18luck手机客户端
2025年10月25日
你所在位置:培训考核  >  培训动态

关于开展2015年上半年建筑施工特种作业人员培训考核站考核考评工作的通知

时间:2015-07-31 来源:

 

各培训考核站:

为规范我省建筑施工特种作业人员考核管理工作,保证在本年度全省建筑施工特种作业人员培训考核站全面达标,根据新利18官网《关于建筑施工特种作业人员考核工作实施意见》(建办质〔200841号)、广东省住房和城乡建设厅《广东省建筑施工特种作业人员管理实施细则》(粤建安[2008]85号)及《广东省建筑施工特种作业人员培训考核管理制度汇编》等文件精神,我部计划从20157月中旬起开展2015年上半年培训考核站年度考核考评工作,现将有关事宜通知如下:

一、考核考评内容及标准:

(一)培训考核站硬件设施

1、教室数量、面积、教学设施及器材;

2、教师及实操考评人员数量及素质;

3、实操场地及设备设施、器材、工具设置标准;

4、管理制度;

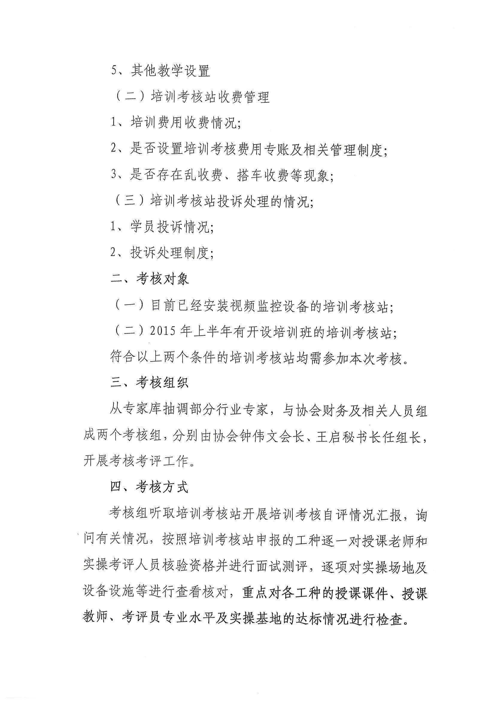
5、其他教学设置

(二)培训考核站收费管理

1、培训费用收费情况;

2、是否设置培训考核费用专账及相关管理制度;

3、是否存在乱收费、搭车收费等现象;

(三)培训考核站投诉处理的情况;

1、学员投诉情况;

2、投诉处理制度;

二、考核对象

(一)目前已经安装视频监控设备的培训考核站;

(二)2015年上半年有开设培训班的培训考核站;

符合以上两个条件的培训考核站均需参加本次考核。

三、考核组织

从专家库抽调部分行业专家,与协会财务及相关人员组成两个考核组,分别由协会钟伟文会长、王启秘书长任组长,开展考核考评工作。

四、考核方式

考核组听取培训考核站开展培训考核自评情况汇报,询问有关情况,按照培训考核站申报的工种逐一对授课老师和实操考评人员核验资格并进行面试测评,逐项对实操场地及设备设施等进行查看核对,重点对各工种的授课课件、授课教师、考评员专业水平及实操基地的达标情况进行检查。

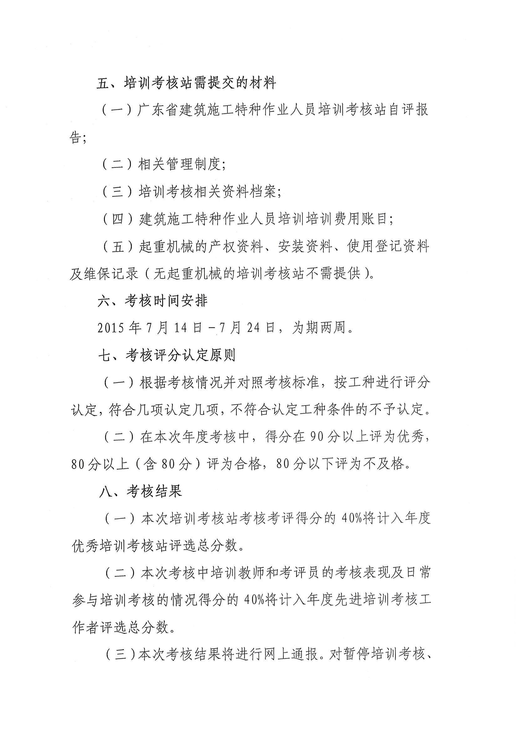
五、培训考核站需提交的材料

(一)广东省建筑施工特种作业人员培训考核站自评报告;

    (二)相关管理制度;

    (三)培训考核相关资料档案;

(四)建筑施工特种作业人员培训培训费用账目;

(五)起重机械的产权资料、安装资料、使用登记资料及维保记录(无起重机械的培训考核站不需提供)。

六、考核时间安排

2015714724,为期两周。

七、考核评分认定原则

(一)根据考核情况并对照考核标准,按工种进行评分认定,符合几项认定几项,不符合认定工种条件的不予认定。

(二)在本次年度考核中,得分在90分以上评为优秀,80分以上(含80分)评为合格,80分以下评为不及格。

    八、考核结果

(一)本次培训考核站考核考评得分的40%将计入年度优秀培训考核站评选总分数。

(二)本次考核中培训教师和考评员的考核表现及日常参与培训考核的情况得分的40%将计入年度先进培训考核工作者评选总分数。

(三)本次考核结果将进行网上通报。对暂停培训考核、需要整改的培训考核站按照考核组的意见按时按质进行整改,培训考核站将整改结果以书面形式呈报协会培训部,由培训部组织专家到现场验收合格后方能恢复培训资格。

九、工作要求

(一)各培训考核站在接受考核时要事先通知授课老师和实操考评员,以便测试时能够及时到位,否则将按不具备师资、实操考评员条件处理。

(二)提交的设备设施器材清单应为进入实操基地并属于考核条件要求的设备设施,并且产权关系明晰,与考核条件无关的设备设施不应列入清单。

(三)各培训考核站要如实反映情况,提交相关资料,积极配合考核考评工作。

(四)各培训考核站要按照考核内容和要求先进行自查自纠,完善各项要求。

(五)未经省住房和城乡建设厅或新利首页考核认定的培训实操基地擅自组织理论培训及实操考核的,其培训考核结果在全省建筑施工特种作业人员考核审查中将不予认可。

 

附件:

1.广东省建筑施工特种作业人员培训考核站2015年上半年考核考评名单及时间安排表;

2.广东省建筑施工特种作业人员实操考核场地设置标准;

3.广东省建筑施工特种作业人员培训考核评分表及整改通知书;

4.建筑起重机械资料档案检查情况记录表;

5. 广东省建筑施工特种作业人员培训教师、考核考评员考核评价实施细则;

6. 广东省建筑施工特种作业人员培训教师授课考核评分表;

7. 广东省建筑施工特种作业人员实操考评员考核评分表。

                             

 

新利首页

                            2015年7月9

 

 

 

附件2:广东省建筑施工特种作业人员实操考核场地设置标准.doc
文件类型: .doc c3de56dd110e134e8b83008e4e57c6ad.doc (54.00 KB)

 

附件3:2015年上半年广东省建筑施工特种作业人员培训考核站考核评分表及整改通知书.docx
文件类型: .docx a678d8ecce9023c4d15a48f9e9618f5a.docx (29.22 KB)

 

附件4:建筑起重机械资料档案清单.doc
文件类型: .doc 4fc767ce8cda0bc6daa7a3e701ddf582.doc (58.50 KB)

 

附件5:广东省建筑施工特种作业人员培训教师、考评员考核评价实施细则.doc
文件类型: .doc 27baad74eb9c995df60fccd41c63d971.doc (25.00 KB)

 

附件6:广东省建筑施工特种作业人员培训教师授课考核评分表.doc
文件类型: .doc 928caecd789e8264ef03dac69eb61620.doc (47.00 KB)

 

附件7:广东省建筑施工特种作业人员实操考评员考核评分表.doc
文件类型: .doc d8e097dea655c9d636a8fc6a432d3453.doc (43.00 KB)

 

通知扫描件1.JPG
文件类型: .jpg 77b8051895548505089341fc66a2eba9.jpg (84.96 KB)

 

通知扫描件2.jpg
文件类型: .jpg 239f13c26da7f0f53dcccf737d9eefe4.jpg (1009.87 KB)

 

通知扫描件3.jpg
文件类型: .jpg b845b57b4a45e9bc582e88a3a8de6756.jpg (999.48 KB)

 

通知扫描件4.jpg
文件类型: .jpg ffa269b4aeabd48a1d411a8023197f11.jpg (1.07 MB)

 

 

 

通知扫描件5.jpg
文件类型: .jpg 74a07719e51ae1a09ca119b22e94f514.jpg (585.72 KB)

 

 

 

 

附件1:2015年上半年度考核考评名单及时间安排表.docx
文件类型: .docx cefad7bb764737d5e77a92c37138a5c2.docx (19.55 KB)
Baidu
新利官网地址